Instance Verification Kit (IVK)
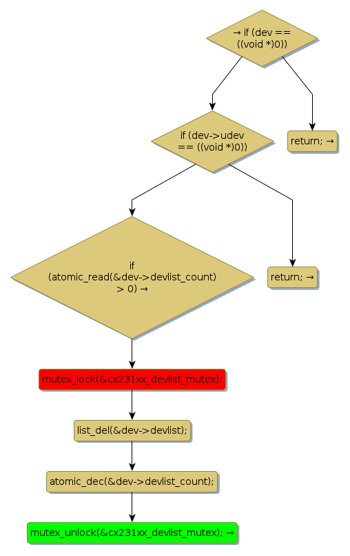
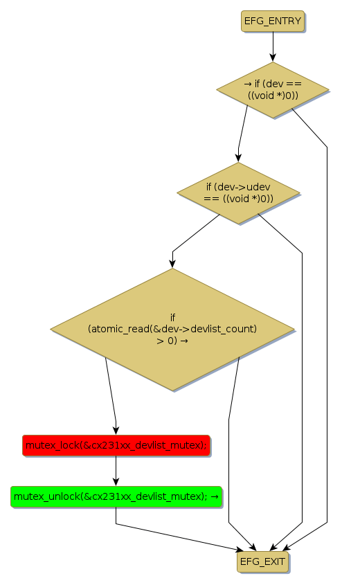
mutex lock @ [2406+35+/linux-3.19-rc1/drivers/media/usb/cx231xx/cx231xx-core.c]
Instance Signature: cx231xx_devlist_mutex
|
The Matching Pair Graph:
|
|
Function Name
|
Control Flow Graph (CFG)
|
Events Flow Graph (EFG)
|
Source Correspondence
|
|
cx231xx_remove_from_devlist
|
|
|
[2245+27+/linux-3.19-rc1/drivers/media/usb/cx231xx/cx231xx-core.c]
|